西南交通大学 孔祥彬、陈一宁、屈霖、刘怡琳
收录于《通识教育研究》(第七辑),武汉:长江出版社,2020.9
【摘要】课程图书馆是指以某一门课程为主题进行购书、藏书、借阅的机构。通识课《悠然见君子》以君子人格养成为目标,除课堂讲授和躬行实践外,还设置了课外阅读主线。为增加课程的深度、广度和活性,作为课程的外接平台,课程重点建设了小型课程图书馆——君子图书馆,采用实体建设、学生运行、多元活动的模式,与课程一起构建了“谛听、品读、写作、思辨、讲演”五位一体育人模式,取得了一定效果,为通识教育同行提供了一种可借鉴的思路。
【关键词】通识;课程图书馆;君子图书馆;育人模式
相较于专业教育培养某一领域的专门人才,通识教育则致力于为受教育者提供通行于不同人群之间的知识和价值观,从而培养完整的人(又称全人),即具备远大眼光、通融识见、博雅精神和优美情感的人[1]。从全人教育角度出发,可以说通识教育首要在于人格陶冶,而人格陶冶则重在感召与唤醒,因为人格陶冶的本质在于使人实现由个别性向普遍性的提升[2]。
笔者从人格陶冶目标出发,在通识课教学实践中进行了一些探索,特别是尝试在课程中多设计布局一些人格感召的“触发点”,起到了一定效果。
一、课程介绍
君子人格是中华优秀传统文化中的一种最为“普遍”之人格[3]。西南交通大学跨学科通识课《悠然见君子》即是一门以儒家君子观为学理基础的人格养成通识课。该课程开设于2018年,开课院系为茅以升学院,是该校以培养拔尖创新人才为目标的荣誉学院。
该课程教学目标为促进学生对儒家君子观的了解,引导学生向成为一名新时代君子而努力,即致力于学生的君子人格养成。课程根植于源远流长的儒家文化,追仿孔子开坛设教、从游育人之法,结合新时代“三全育人”理念,以人格感召为切入点,通过研习、思辨、教练、躬行等方式,构建师生从游共同体,给予选课学生儒家文化的熏陶、修德赋能的平台和成长发展的指导,致力于培养文质彬彬的新时代君子。
该课程在君子人格养成方面有三条主线:
第一条主线为新君子六艺之课堂教学。开课人受《论语》中“文质彬彬,然后君子”一句启发,提出了以文、质为两个维度的“知识、方法、情怀、表达、沟通、行动”的“新君子六艺”,并以此为课程内容框架进行课堂教学安排。
第二条主线为君子躬行之课外实践。课程秉承儒家传统的“从游”育人模式,由课程负责人带领学员拜访名师大儒、指导学员参加科创竞赛等活动,在实践中践行“新君子六艺”。
第三条主线为儒家文化之课外阅读。由于课程的课堂教学内容安排侧重于上述“新君子六艺”,对儒家君子观本质内容的学习便安排为课外自学,并专门建设了实体性的“君子图书馆”,提供儒家传统经典文化等于课程相关的书籍以供学生借阅。
在以上三条主线中,又分别设置了不同的“触发点”,如本文所述“君子图书馆”即为课外阅读主线的触发点之一。
二、课程图书馆的设立意义
(一)增加课程的深度
作为一门人格养成通识课,仅仅通过一学期的课堂讲授,难以就一些知识点讲深讲透。且本门通识课并未仅就儒家君子观而谈儒家君子观,而是通过其外延——“新君子六艺”来设置课程,所以就需要学生在课外进行儒家君子观的深度学习。建设小型课程图书馆这样的模式,就是对课程讲授的一个有益补充,强调学生对儒家文化、儒家君子观的扩展阅读和深度思考,从而增加课程深度。
(二)增加课程的广度
如上所述,本门课程并非就君子而讲君子,更多侧重于君子养成的方法论,也就是前文所提的“新君子六艺”,即知识、方法、情怀、表达、沟通、行动。君子图书馆在重点增设儒学文化方面书籍外,也注重从“新君子六艺”方面增设相应书籍,以供学生们拓展阅读范围,增加课程的广度。
(三)增加课程的活性
从讲台到读本,君子图书馆成为《悠然见君子》课程的“外接平台”。基于这样一个平台,课程负责人继承并发扬中国书院模式,设计并开展了一系列君子图书馆活动,让同学们可以在交流中学、在游历中学、在实践中学,让传统文化、君子人格鲜活起来,展示一种既严肃庄重又融洽和谐,既带有仪式感、神圣感,又具有机动性、灵活性的课堂延伸形式[4]。
三、课程图书馆的建设模式
(一)实体建设模式
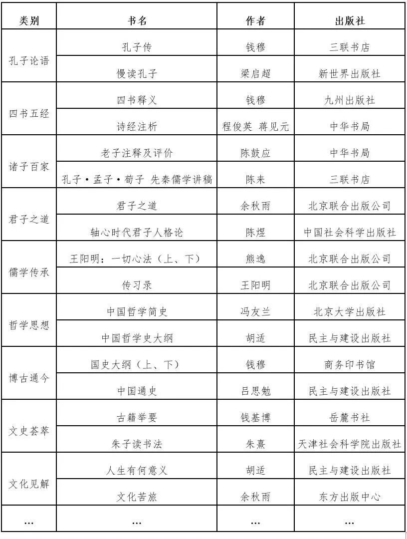
君子图书馆按照实体模式建设,图书馆设于开课人孔祥彬老师家中书房,书籍主要以儒学文化类为主,辅之以“新君子六艺”相关图书,共分为“孔子论语”“四书五经”“诸子百家”“君子之道”“儒学传承”“哲学思想”“博古通今”“文史荟萃”“文化见解”“诗文小说”“生涯方法”“人物传记”“交通情怀”等十三个分类,现馆藏260册相关书籍。购入书籍的经费来源为君子虚拟书院及《悠然见君子》通识课相关课题经费。
(二)学生运行模式
在“君子躬行”理念指导下,君子图书馆实施了学生自组织模式,即将图书馆的创意设计、运行组织等交给学生,老师仅提供方向性的指导,由同学们进行具体的运营实践和不断改进。每期课程都要进行君子图书馆管理小组招募,设管理小组组长一名,管理员若干。管理员负责书目修订、借阅及相关活动运营。图书馆负责老师根据作者、主题结合个人阅读经验遴选,提前布局藏书种类容量,尔后购入所需书目,课程参与同学亦可荐书、献书,书院同意后列入书目。学生通过结合自身感受、与同伴之间协作交流,进而合理分析图书馆现有问题,提出解决方法并实施。
(三)多元活动模式
君子图书馆不仅强调通识课堂延伸,更体现学生之间的协作,促进学生之间相互关心、相互激励,打破专业年级的限制,无形中增强了同学们的联系交流。图书馆设计了谛听、品读、写作、思辩、讲演等一系列活动,引导学生对经典书籍进行深入发散式思考,以多元化方式将传统经典文化书籍与当代大学生阅读习惯相融合,使学生在阅读经典中从不同侧面感受君子人格的魅力和养成方式,亦能更好地服务于《悠然见君子》课程的培育目标。
四、君子图书馆“听、读、写、辩、讲”五位一体运营实践
君子图书馆根植于儒家传统文化,依托于君子虚拟书院和《悠然见君子》课程,建立了“谛听、品读、写作、思辨、讲演”五位一体全过程育人模式,旨在通过相关课程和系列活动,给予学生以儒家传统文化的熏陶、对成长发展的促进。
(一) 谛听诸君阔论
君子图书馆的依托载体是《悠然见君子》课程。“学校犹水也,师生犹鱼也,其行动犹游泳也,大鱼前导,小鱼尾随,是从游也。从游既久,其濡染观摩之效,自不求而至,不为而成。”[5]课程在主讲人安排上注重“谈笑有鸿儒”以及“从游育人”理念,针对不同内容邀请了不同方面的老师、学生、校友进行讲授(见表1)。
表1.《悠然见君子》2019-2020学年第一学期排课表
(二) 品读六艺群书
“穷理之要,必在于读书,读书之法莫贵于循序而致精。”朱熹把读书看做是以约施博,由博返约的过程,熟读精思能使人确立自己在读书过程中的主体地位,从而实现博与约的转化[6]。
读书有法,借书、还书亦有法。君子书院基于书院情况、通识课要求,精选了上百本书籍供同学们借阅(见表2),并相应制定了书目外借、归还的一整套流程及借阅期间的读者守则。
借还方式:课程参与同学在书目中选择心仪书籍,与君子图书管理员联系借还事宜,图书管理员统一与老师接洽。书院其他同学或院外诸君,亦可借阅,但须以一篇心得作为借酬。
读者守则:一次最多可借阅书籍、归还期限均有规定。借阅者于书中正文不得做勾画批注,然须阅毕签姓名日期于书末。选修《悠然见君子》课程者,须于期末提交读书心得一篇,并于期末讲演,即为考试。
书院鼓励学生积极借书、读书,并定期组织读书分享会交流心得。
表2.君子图书馆书目(节选)
(三) 写作感悟心得
君子读书会通过“听”“读”两种模式的实践,帮助学生进行知识的有效积累。而在这之后,学生们知识的反向“输出”也必不可少。因此,《悠然见君子》课程规定参与学生需在君子图书馆藏书中选择书目进行阅读,并在学期末前提交至少一份读书报告,即为学期作业。书院鼓励大家在读书报告中畅所欲言,将对于书目的理解、认识记录下来,今后也可以供其他读者互相品鉴。
《悠然见君子》已开展课程达7期,君子图书馆伴随运营了其中5期。书院学生总计达156人,累计收录读书心得116篇(见表3)。
表3.书院学子读书心得(节选)
(四) 思辩儒学经典
面对浩如烟海的儒学经典、儒家学说,每个人对于儒文化也会有自己的见解。君子书院联合西南交通大学峨眉校区孔子学堂举办了“峨眉论儒”活动,旨在于分享老师、同学们对于儒学的独到看法与理解,促进沟通、交流、表达,从而加深对于传统经典的认识。
活动中,君子书院、孔子学堂的同学们就“君子六艺”“君子九思”等话题展开热烈讨论,在与他人思想认识的碰撞中感悟心得。今后君子读书会也会继续思考,如何更好地开展类似的交流活动,以儒家思想、传统文化为基础,以“思”“辩”为实践主体,进一步激发学生热情、促进书院师生共同进步。
(五) 讲演君子之道
作为《悠然见君子》课程的结业考,每位同学都要选择一本馆藏书籍进行心得分享。基于授课内容的知识积淀和书目内容与《悠然见君子》课程间的紧密贴合,学生们尽可通过演讲锻炼自身沟通表达能力,全面展示课堂所学和自身素质。因此,这堂“讲演”形式的分享会亦是检验学生所学的较好方式。
君子图书馆累计进行读书分享会5期。今后,图书馆将就如何让读书分享会“普遍化”继续进行探索,希望通过简化流程、缩短时间等方式,使阅后交流及时、畅通,让读书后的思考、琢磨、分享成为师生习惯。
四、小结与思考
君子图书馆以通识课程《悠然见君子》为依托,鼓励学生诵读传统经典文化书籍,在与古人关于励志、修身、勉学、处世的经典对话中陶冶人格、塑造品格、提高素养,把道德文章转化为道德观念,促进良好行为习惯的养成[7]。
君子图书馆采用读书会的形式,将课堂内容、书本知识有机结合,两者相辅相成,探索出一条课内课外融合式教学、理论与实践互补式教学、老师讲授与学生自组织相结合的教学路子,达到到完善课堂内容、服务课堂主题、促进君子人格养成的作用。
这种依托于通识课的小型课程图书馆模式具有可推广性与可应用性:对于不同通识课的不同内容、不同主题,本模式提供了一套可供借鉴的经验框架。但由于君子图书馆开设时间不长,相应运行模式还需不断完善。
参考文献:
[1]陈向明.对通识教育有关概念的辨析[J].高等教育研究,2006(03):64-68.
[2]鲁洁.通识教育与人格陶冶[J].教育研究,1997(04):16-19.
[3]石莹,刘占祥.孔子君子人格观对学校道德教育的启发[J].教学与管理,2019(30):18-20.
[4]韩晓.讲问并重的书院教育模式与通识教育课程的教学[J].通识教育研究,2017(00):133-140.
[5]梅贻琦.大学一解[J].中国大学教学,2002(10):44-47.
[6]郝如新.朱子读书法及其启示[D].首都师范大学,2005.
[7]肖群忠.促进学生道德成长与人格完善——大学通识课“中国传统道德智慧”的教学探索[J].中国大学教学,2010(04):46-49.

▲君子图书馆运营小组同学们
在孔老师家中整理图书
我要评论 (网友评论仅供其表达个人看法,并不表明本站同意其观点或证实其描述)
全部评论(0条)
查看更多评论 已显示全部评论