以青春之声,讲好场馆育人故事|我是大学生讲解员——2025年全国高校大学生场馆讲解风采展示活动正能量作品发布
以青春之声,讲好场馆育人故事|我是大学生讲解员——2025年全国高校大学生场馆讲解风采展示活动正能量作品发布
各高等学校:
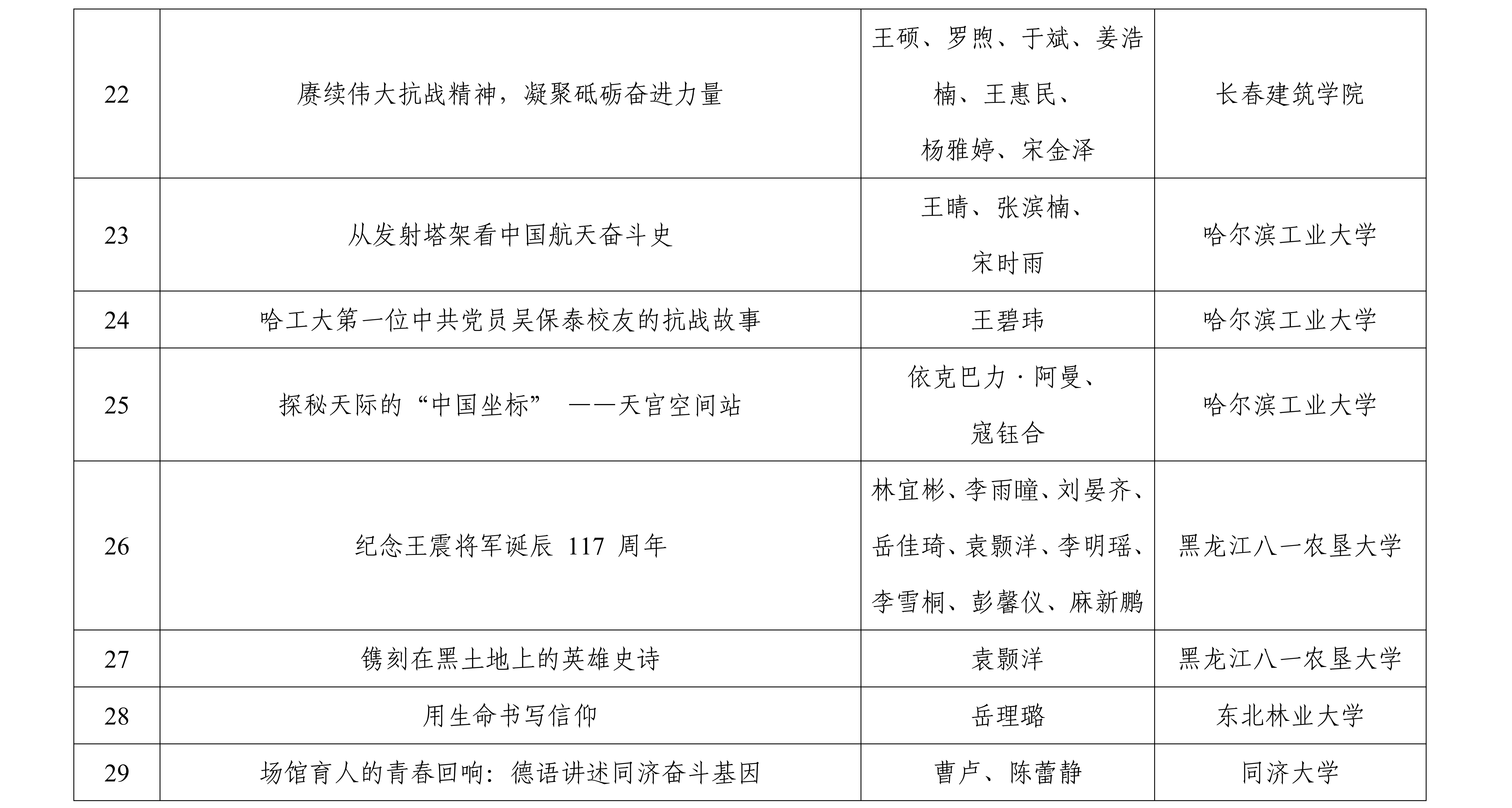
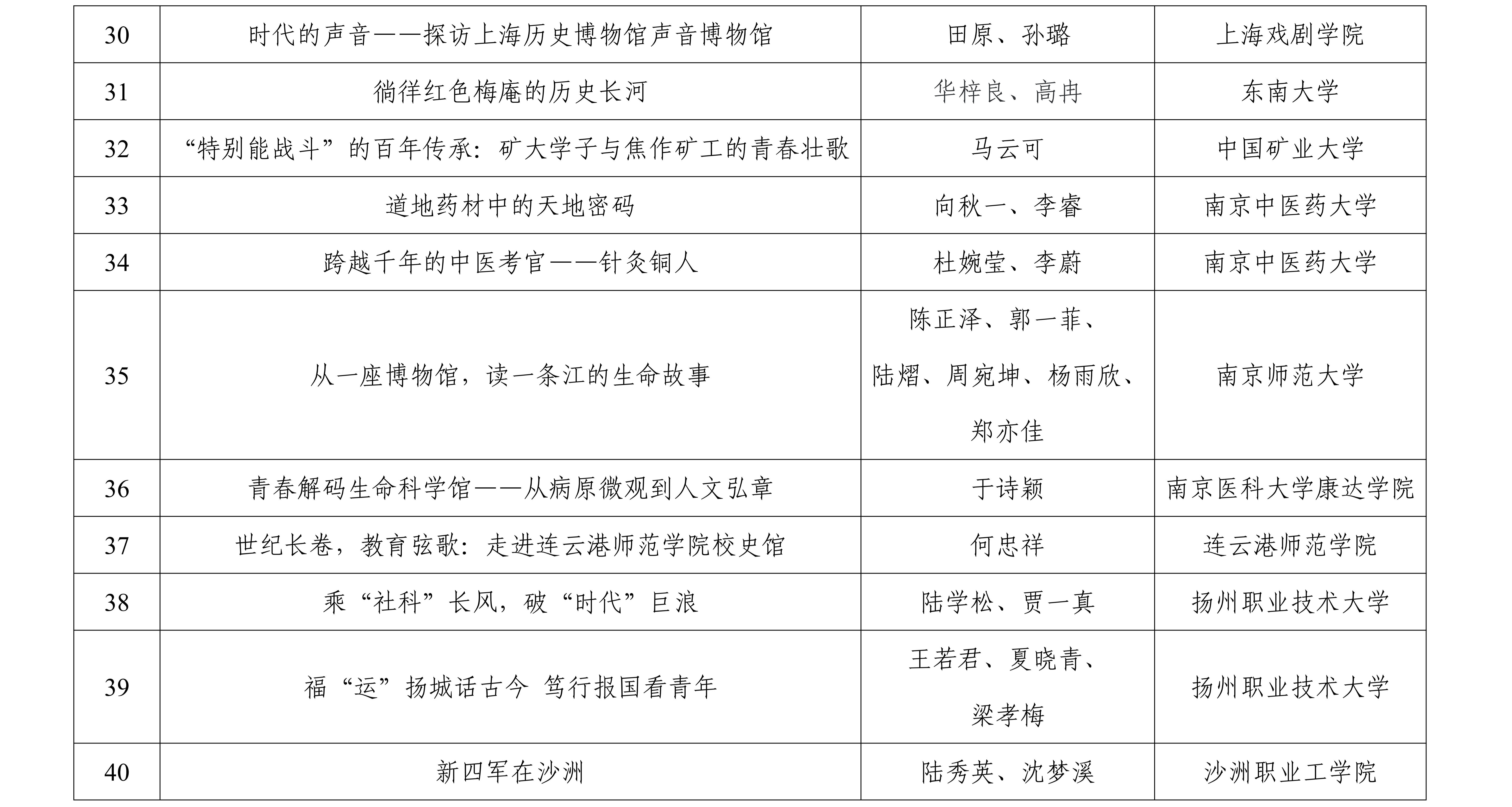
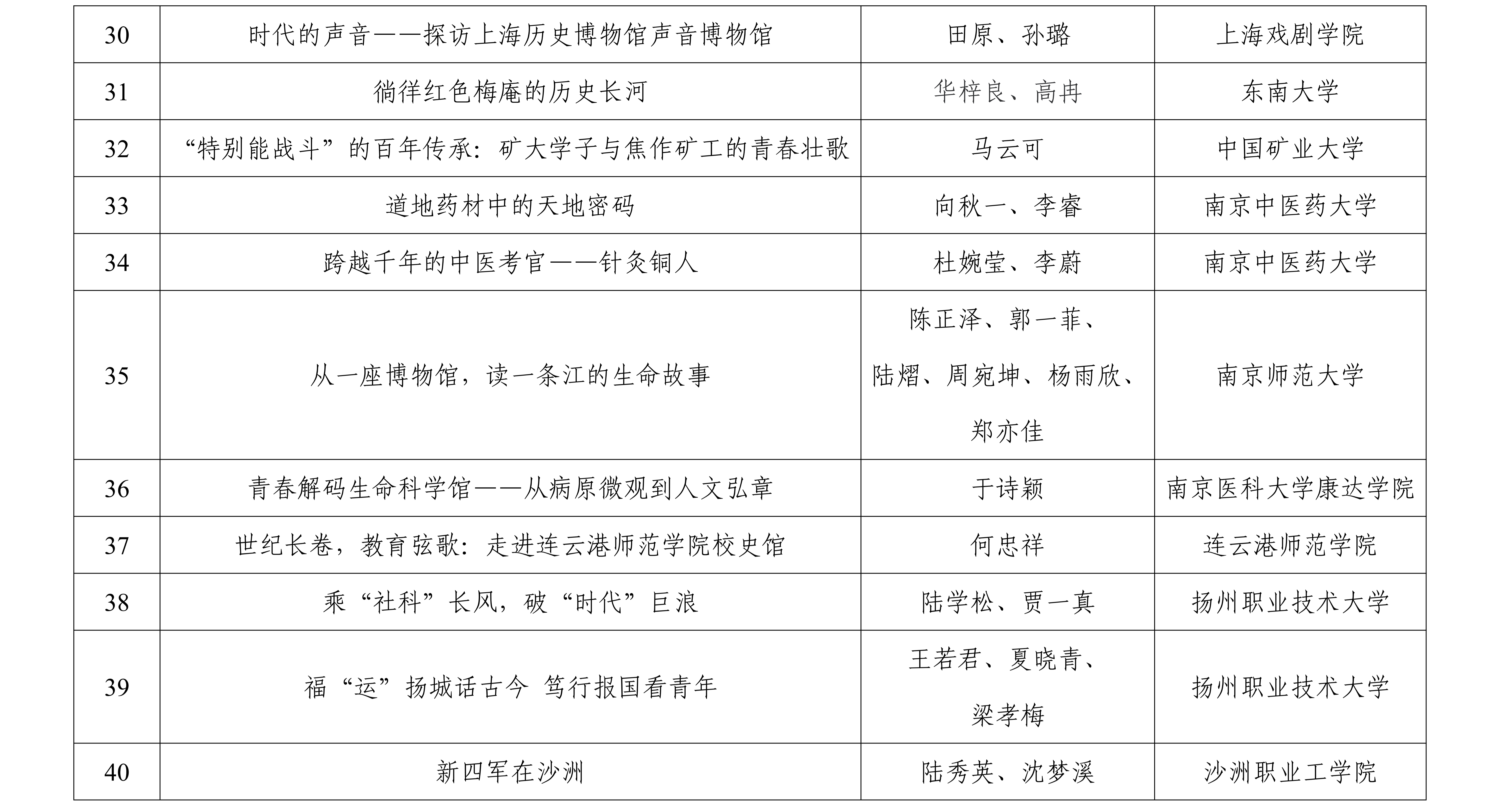
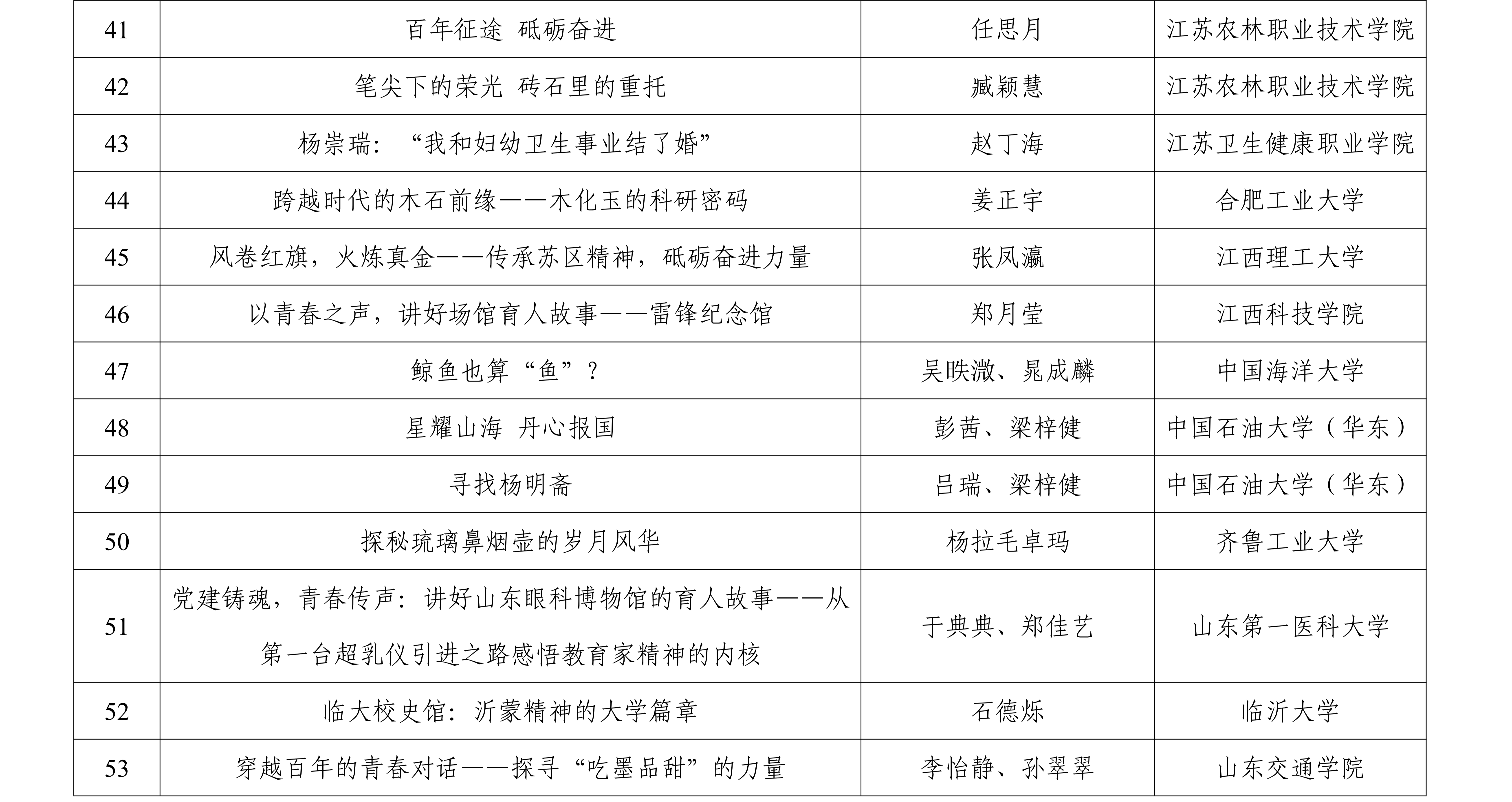
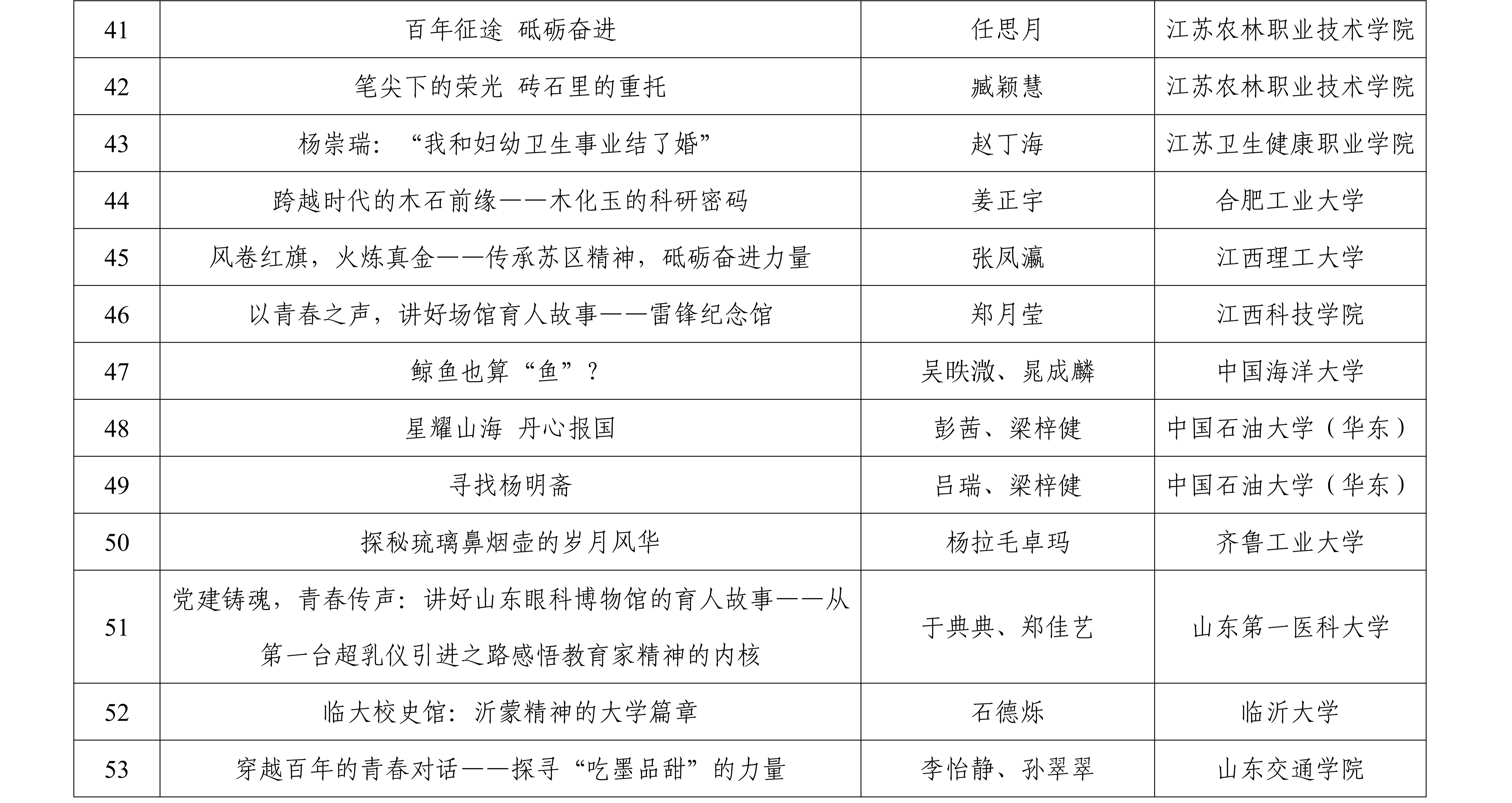
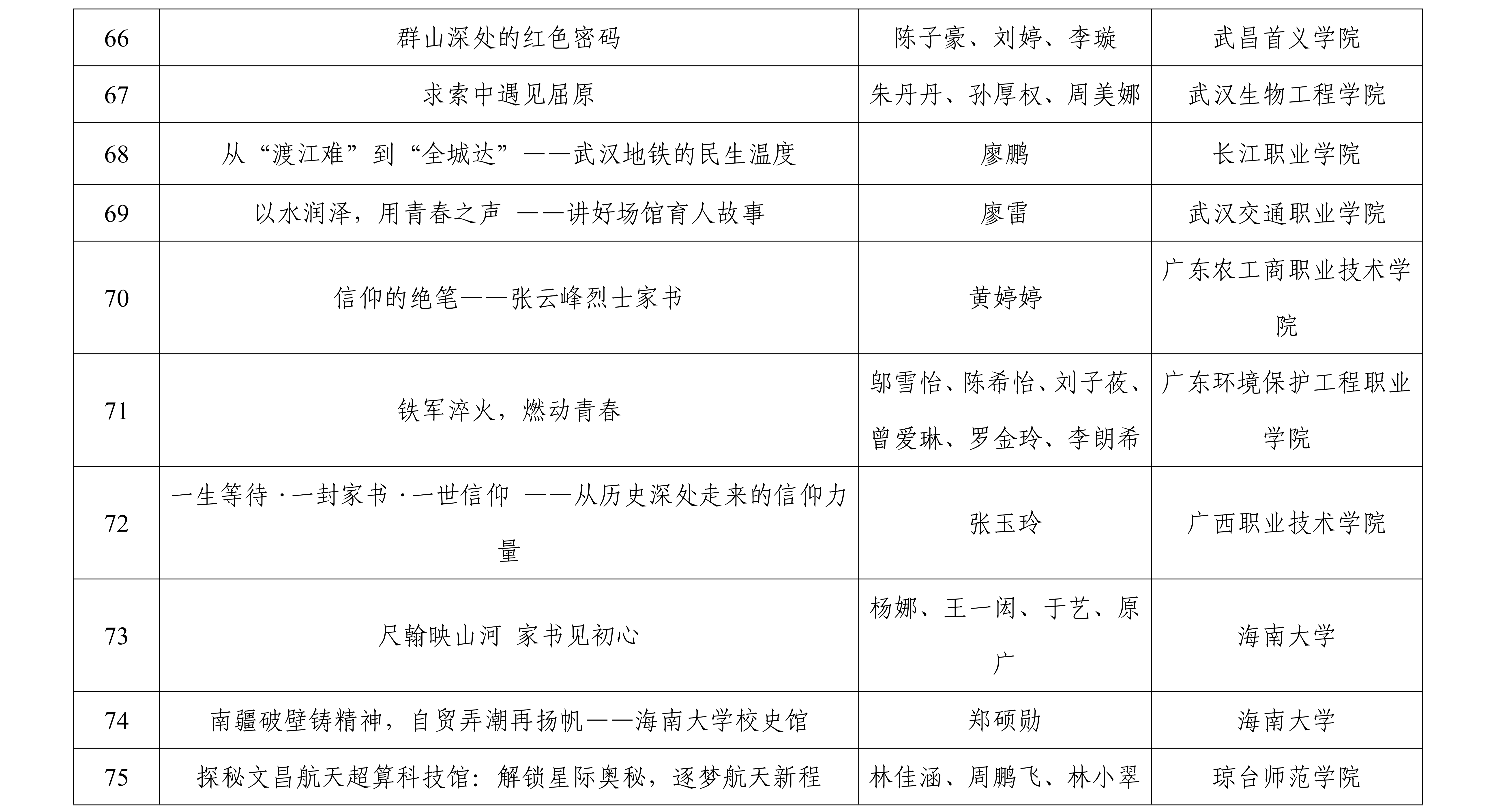
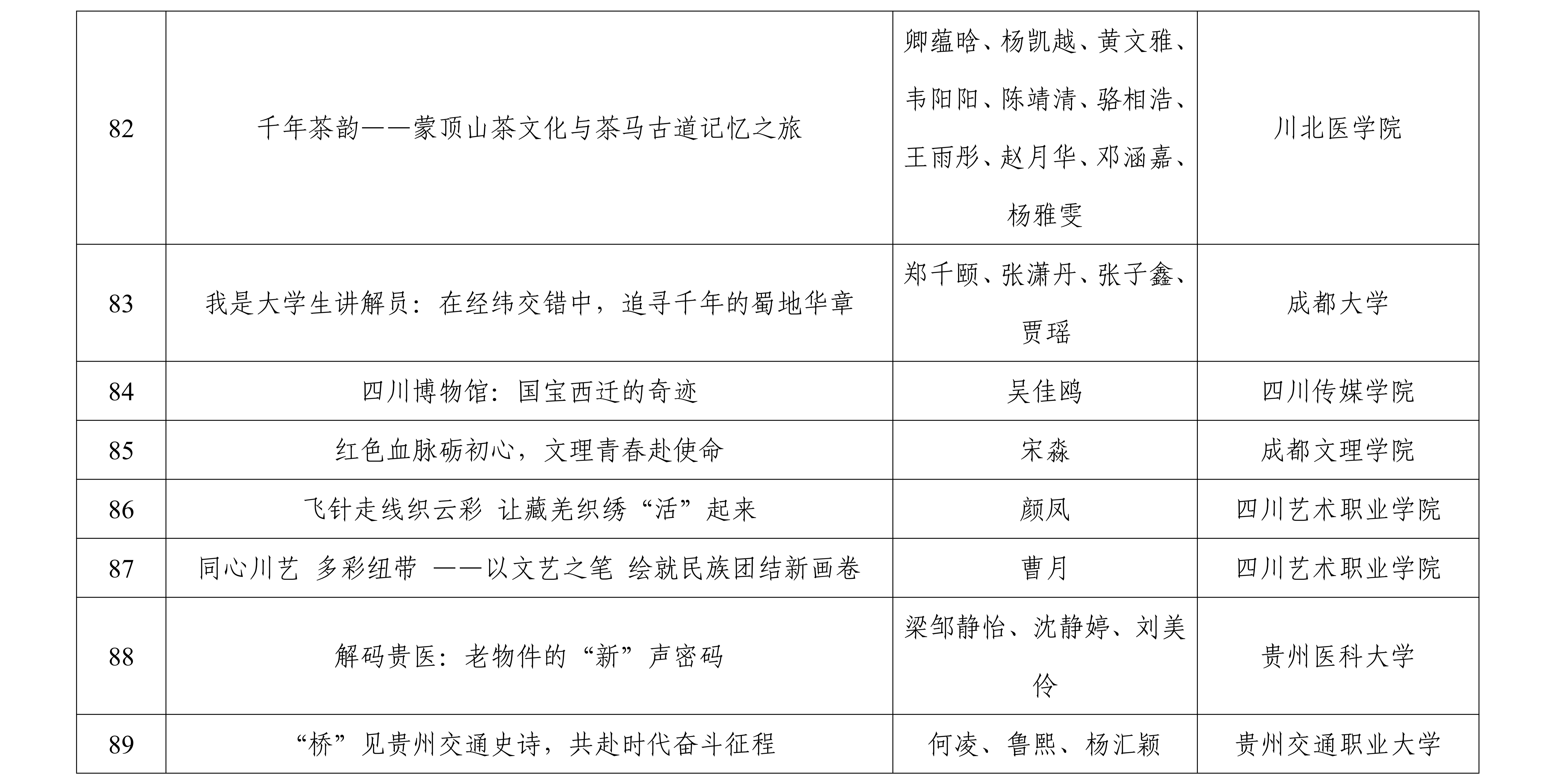
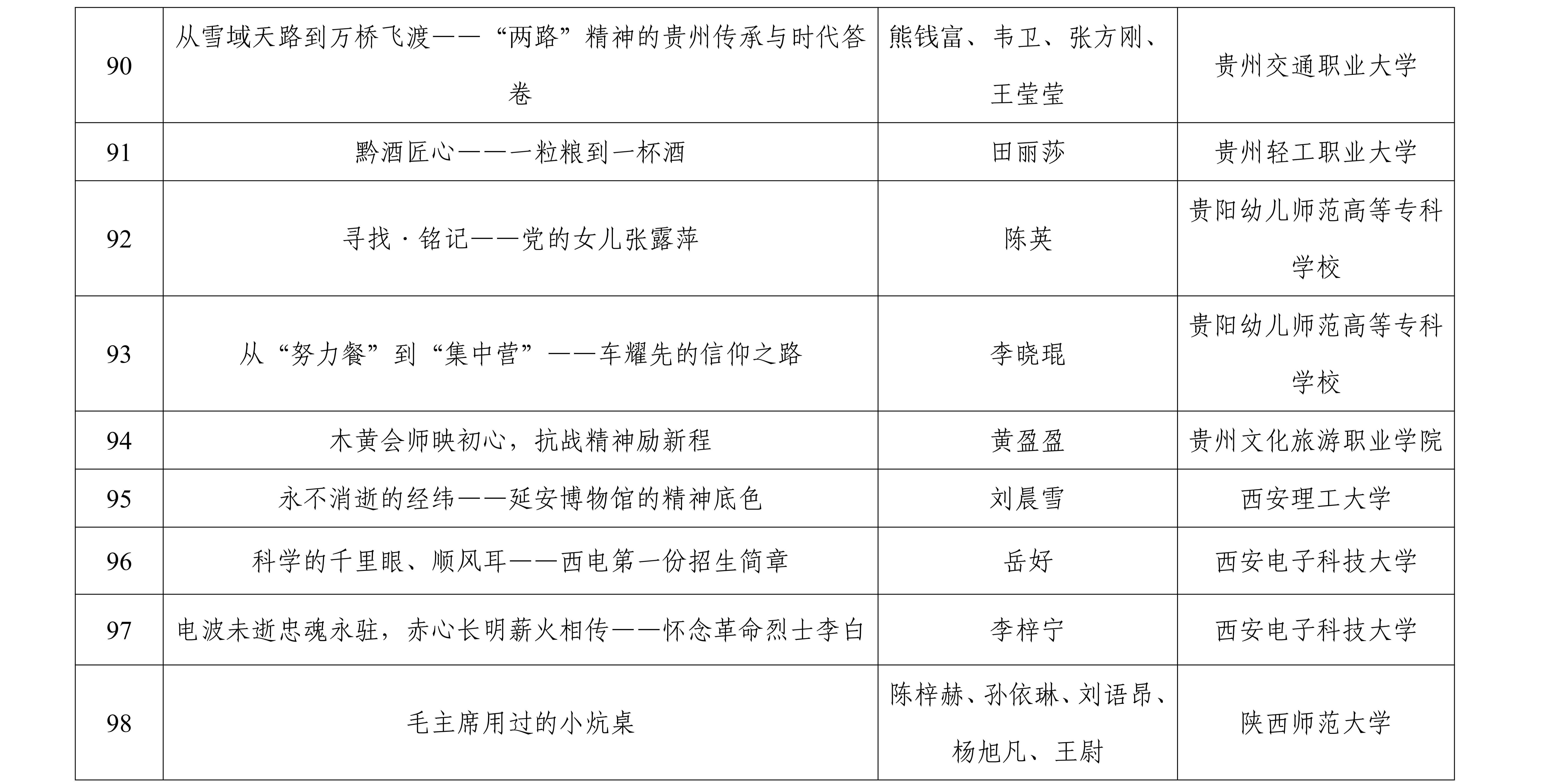
“我是大学生讲解员——2025年全国高校大学生场馆讲解风采展示活动”自2025年4月开展以来,得到了各地各高校和广大师生的积极响应,涌现出一大批优秀的大学生讲解员与各具特色的场馆育人作品。本次活动是扎实推进新时代立德树人工程的创新举措,充分发挥了高校育人场馆在推进以文化人、以文育人方面的积极作用,展现了新时代大学生学习成长、投身实践的青春风采。现将本次活动正能量作品发布如下:










{data.realName || data.nickName}:
{data.content}
管理员
回复
{data.realName || data.nickName}:
{data.adminReply}
[{data.modifyTime}]
{data.realName || data.nickName}
回复
{data.commentUser}:
{data.content}
以青春之声,讲好场馆育人故事|我是大学生讲解员——2025年全国高校大学生场馆讲解风采展示活动正能量作品发布