中国药科大学2022年高校专项计划招生简章公布
中国药科大学 2022-04-19
中国药科大学2022年高校专项计划招生简章公布

中国药科大学是教育部直属、国家“211工程”和国家“双一流”建设高校,是中国历史上第一所由国家创办的高等药学学府,是我国首批具有博士、硕士学位授予权的高等学校。学校坐落于钟灵毓秀的古都南京,始建于1936年,秉承“精业济群”的校训精神,以“培育药界精英、研发普惠良药、贡献幸福生活”为使命,以建设药学特色、世界一流研究型大学为目标,为国家培养了10余万名高素质药学专门人才,一大批学术栋梁、行业领袖和政界精英在卫生健康事业方面发挥了重要作用。

为贯彻落实《国务院关于深化考试招生制度改革的实施意见》及《教育部关于2022年继续做好重点高校招生专项计划实施工作的通知》(教学司〔2022〕3号)等有关文件精神,进一步拓宽农村学生升学渠道、提高农村学生入学比例,学校2022年将继续实施高校专项计划。根据教育部及各省(区、市)的工作规定和要求,本着“公平竞争、公正选拔、择优录取”的原则,制定本简章。

一、领导机构

学校本科招生工作领导小组全面负责高校专项计划招生工作,具体工作由本科招生办公室组织实施。

二、招生对象

有关省(区、市)确定的边远、贫困、民族等地区县(含县级市)及县以下高中符合下列条件的农村学生均可申请报考:

(一)符合2022年统一高考报名条件;

(二)本人及父亲或母亲或法定监护人户籍地在实施区域的农村,本人具有当地连续3年以上户籍;

(三)本人具有户籍所在县高中连续3年学籍并实际就读;

(四)勤奋好学、成绩优良。

考生户籍、学籍资格审核由各省(区、市)完成。

三、招生计划

招生计划数不少于我校2022年度本科招生计划总数的2%(具体以教育部下达的计划为准),均为理科/综合改革计划。

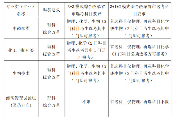
四、招生专业

20220418b32fc7ade38a4e3c9f29b0fa0e72be5e_zhongguoyaoke

注:以上仅为高校专项计划招生专业范围,各省具体招生专业及计划以我校发布的2022年高校专项计划分省分专业目录为准。各专业体检要求参见《教育部普通高等学校招生体检工作指导意见》。

特别提醒:根据《普通高等学校招生体检工作指导意见》,色盲色弱的考生不能录取到上述招生专业目录内的中药学类、化工与制药类、生物技术专业,请考生谨慎填报。

五、报名审核

(一)网上报名:

符合报名条件的考生须在2022年4月10日-4月25日登陆教育部高校专项计划报名系统(http://gaokao.chsi.com.cn/gxzxbm)进行网上报名,请认真阅读填写说明,按要求填写、打印、上传报名材料,请确保上传的材料信息完整、清晰、真实,页面整洁,并按要求盖章、签字。未按要求完成报名、报名申请材料不合要求者,报名无效。考生无需邮寄报名材料。上传报名系统的具体内容包括:

(1)报名系统打印的《中国药科大学2022年高校专项计划招生申请表》(由所在中学审核后加盖公章);

(2)农村户籍证明(户口簿首页、考生所在页及考生父母或法定监护人所在页)、高中学籍及就读证明;

(3)考生本人在有效期内的身份证。

(二)资格审核:

学校组织专家组对通过所属省(区、市)户籍、学籍资格审核的考生的报名材料进行审核,5月31日前将审核通过的考生名单在中国药科大学本科生招生网、教育部“阳光高考”平台和报名系统中公布,考生可自行查看。公示无异议后,考生获得我校高校专项计划入选资格。

六、录取政策

(一)我校将根据各省(区、市)生源及考生申请情况,编制高校专项计划分省(区、市)分专业招生计划,并通过我校本科生招生网公布。录取时,我校可根据各省(区、市)入选资格考生报考情况及生源质量,对招生计划在省份间进行适当调整。

(二)取得我校高校专项入选资格的考生须参加高考,并按照我校高校专项分省分专业(类)招生计划和生源地省级招生考试机构统一安排填报我校高校专项计划志愿(综合改革省份考生所填报专业须符合该专业(类)选考科目要求)。我校将从高考投档成绩达到考生所在省(区、市)本科第一批次录取控制分数线的考生中,依据公布的高校专项计划分省分专业招生计划,按照考生高考投档成绩从高分到低分依次择优录取,同时根据我校招生章程规定的专业确定原则为考生分配专业。

(三)对于合并本科批次和高考改革省市,本科第一批次录取控制分数线按相关省级教育行政部门或招生考试机构的政策执行。

七、违规处理

考生须承诺提交的所有材料客观、真实。如有虚假内容,将取消今年高校专项的报名和录取资格,并将有关情况通报考生所在地省级招生考试机构,由有关省级招生考试机构依照相关规定取消今年高考报名、考试和录取资格,并视情节轻重暂停1-3年参加各类国家教育考试。

八、监督机制

学校进一步加强对高校专项计划招生工作的组织领导,加强对工作人员的教育培训,加强对考试录取全部环节的监督管理,加强各类信息的公开公示,坚决防范和严肃处理暗箱操作、徇私舞弊、权力寻租等行为。

纪检监察室联系电话:025-86185570

九、奖助政策

学校在严格贯彻落实国家各项资助政策的基础上,建立了“奖、贷、助、勤、补、免”六位一体的资助与育人相结合的联动助学体系,为家庭经济困难学生顺利完成学业提供坚实的经济保障。

十、其他说明

(一)学校未委托任何个人或中介组织开展高校专项计划招生相关工作,不举办任何形式的辅导班。

(二)按照教育部规定,从2023年高考招生起,往年被专项计划录取后放弃入学资格或退学的考生,不再具有专项计划报考资格。

(三)若国家或生源所在省(区、市)招生政策变动,我校将做相应调整。

(四)本简章由中国药科大学本科招生办公室负责解释。

十一、联系方式

联系部门:中国药科大学本科招生办公室

联系电话:025-83271319、83271422

联系地址:江苏省南京市江宁区龙眠大道639号

邮编:211198

联系网址:http://zb.cpu.edu.cn/

官方微信公众号:中国药科大学本科招生办


[责任编辑:苏兰]
中国药科大学2022年高校专项计划招生简章公布